AG百家乐代理-红桃KAG百家乐娱乐城

科研新聞

首頁 > 科研新聞 > 正文

卓業鴻、蘇文如團隊發現富含miR-21a-5p外泌體保護視網膜神經細胞損傷

稿件來源:中山眼科中心 編輯:鄭龍飛、王冬梅 發布日期:2022-04-01 閱讀量:

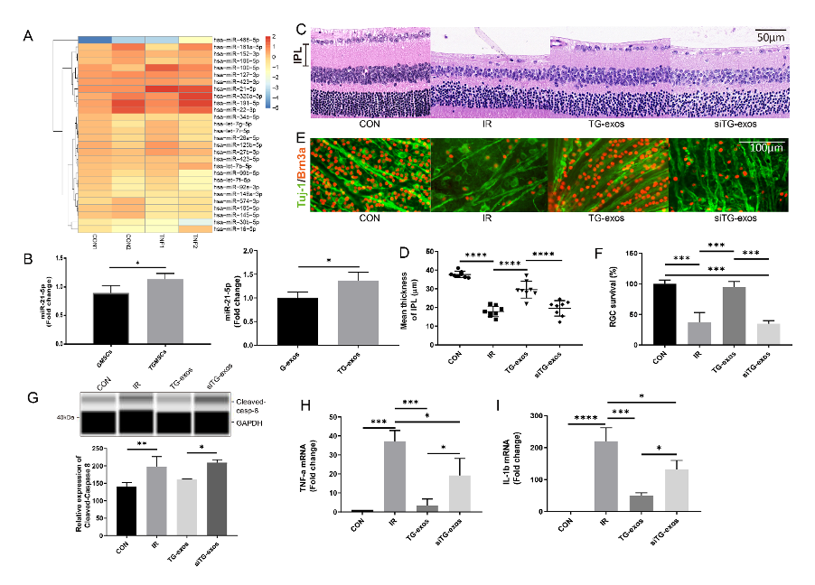
中大新聞網訊(通訊員蘇文如)神經致盲性眼病具有不可逆性和致盲率高的特點,給患者、家庭和社會帶來嚴重的影響,一直是亟待解決的世界性難題。缺血、缺氧和炎癥等多種因素造成視網膜神經細胞的不可逆損傷。雖然已有大量研究嘗試尋找有效的治療,但潛在的神經保護藥物在Ⅱ/Ⅲ期臨床試驗中效果均不理想,仍不能阻止或逆轉神經損傷,截至目前,仍然缺少安全有效的治療方法,亟待尋求新的治療思路。中山大學中山眼科中心卓業鴻、蘇文如教授團隊發現富含miR-21a-5p外泌體保護視網膜神經細胞損傷,為視網膜神經損傷治療提供了新的治療方向,并為MSC來源的外泌體在神經致盲性眼病的臨床轉化提供了科學依據和基礎。

3月25日,中山大學中山眼科中心卓業鴻教授團隊在國際著名期刊Biomaterials雜志上以Research article形式發表題為“TNF-α stimulation enhances the neuroprotective effects of gingival MSCs derived exosomes in retinal ischemia-reperfusion injury via the MEG3/miR-21a-5p axis”的論文,研究發現間充質干細胞來源的外泌體富含miR-21a-5p能夠保護視網膜神經細胞損傷,并且首次發現TNF-α預處理干細胞可增強其外泌體的神經保護作用,為干預視網膜神經細胞損傷提供新的治療策略,并且提出了一種增強外泌體療效的方案。

間充質干細胞(Mesenchymal stromal cells, MSC)是一種分布廣泛的多潛能干細胞,具備免疫調節、微環境調控和損傷后修復等。既往研究已證實MSC可有效治療多種疾病,但MSC治療潛在的安全問題等依然阻擾其在臨床上廣泛使用。

MSC可通過旁分泌機制發揮免疫調控作用,其中MSC來源的外泌體作為一種MSC分泌的亞細胞成分,可以作為MSC的旁分泌因子來發揮生物學效應,為進一步實現無細胞治療( cell-free therapy )提供了新的實現途徑。外泌體是由細胞內多泡體與細胞膜融合后,釋放到細胞外基質中的膜性囊泡,直徑為30-150nm。其內含有蛋白、mRNA和miRNA等物質,廣泛參與細胞之間的交流。該研究工作將MSC來源的外泌體(G-exo)經玻璃體腔注射,應用于視網膜損傷的治療,發現可以調節免疫炎癥反應,保護視網膜神經節細胞(Retinal ganglion cell,RGC)損傷。并且首次發現TNF-α 預刺激后,可增強MSC來源的G-exo(TG-exo)的保護作用。

圖1. TG-exo可減輕視網膜缺血再灌注所致RGC凋亡損傷

在體內和體外模型中,進一步發現G-exo內富含的miRNA-21-5p均可保護RGC損傷,并抑制小膠質細胞激活。

圖2. TG-exo內的miR-21-5p介導了對視網膜損傷保護作用

進一步研究人員預測并驗證了miRNA-21-5p的上游MEG3和下游靶蛋白PDCD4。通過雙熒光素酶報告基因測定和功能缺失研究等相關實驗,證實MEG3/miRNA-21-5p/PDCD4信號軸介導了TG-exo對視網膜損傷的神經保護作用。

圖3. TG-exo內的miR-21-5p介導了炎癥抑制和對RGC的保護作用

該項目研究得到了國家重點研發計劃和國家自然科學基金支持。中山大學中山眼科中心、眼科學國家重點實驗室為第一單位,虞子鈺博士是本論文的第一作者,卓業鴻教授、蘇文如教授和朱穎婷醫生是本論文通訊作者。

論文鏈接:https://www.sciencedirect.com/science/article/pii/S0142961222001235#ack0010

中大新聞
新聞投稿
百家乐桌子轮盘| 百家乐赢钱心得| 百家乐出千大全| 鑫鼎百家乐的玩法技巧和规则| 澳门百家乐经| 现金斗地主| 百家乐群柏拉图软件| 娱乐城开户送钱| 三国百家乐官网娱乐城| 加多宝百家乐的玩法技巧和规则| 娱乐城官方网| 明溪百家乐官网的玩法技巧和规则| 澳门百家乐真人版| 优博在线| 亚洲百家乐的玩法技巧和规则| 马牌娱乐城| 百家乐网上投注作弊| 大连娱网棋牌打滚子| 做生意风水摆件| 大发888娱乐城888bg| 澳门百家乐官网实战| 新锦江百家乐娱乐网| 百家乐官网群html| 机器百家乐作弊| 真人百家乐官网海立方| 南非太阳城皇宫酒店| 百家乐游戏奥秘| 真人百家乐官网皇冠网| 威尼斯人娱乐城代理合作| 金赞百家乐官网的玩法技巧和规则 | 百家乐官网娱乐全讯网| 百家乐代理在线游戏可信吗网上哪家平台信誉好安全 | 大发888手机游戏| 百家乐路单资料| 网上百家乐官网赢钱公式| 百家乐2号说名书| 百家乐官网牌路图表下| 大发888 dafa888游戏| 百家乐官网赌注| 百家乐官网大赢家客户端| 六合彩票|