Source: Zhongshan Ophthalmic Center
Edited by: Zheng Longfei, Wang Dongmei
With the rapid growth of the aged population, increasing attention has been paid to the influence of aging on health and diseases. Clinically, many autoimmune diseases have a low incidence in the elderly. Autoimmune uveitis (AU) is an autoimmune condition characterized by inflammatory injury of the eyes, and it is one of the major causes of blindness. This disease mainly affects young adults and rarely occurs in the elderly. However, mechanisms of this age-associated distinction are unclear. A deeper understanding of how aging influences AU may assist in novel target finding and treatment development.
On November 8th, 2021, Wenru Su’s team from Zhongshan Ophthalmic Center, Sun Yat-sen University published a research article entitled “Aging weakens Th17 cell pathogenicity and ameliorates experimental autoimmune uveitis in mice” in
Protein & Cell (IF: 14.87). This work was based on experimental autoimmune uveitis (EAU) model, utilizing single-cell RNA sequencing (scRNA-seq) to demonstrate the impact of aging on autoimmune diseases and its potential mechanisms (Figure 1).

Figure 1. Aging weakened the pathogenicity of Th17 cells and EAU
This was the first study to perform scRNA-seq on the lymph nodes of young and old mice with or without EAU. The analysis revealed an inflammation and immune-regulation coexisting immune atlas in the old mice compared to their younger counterparts in the normal condition. This phenomenon suggested different immune responses in young and old mice.
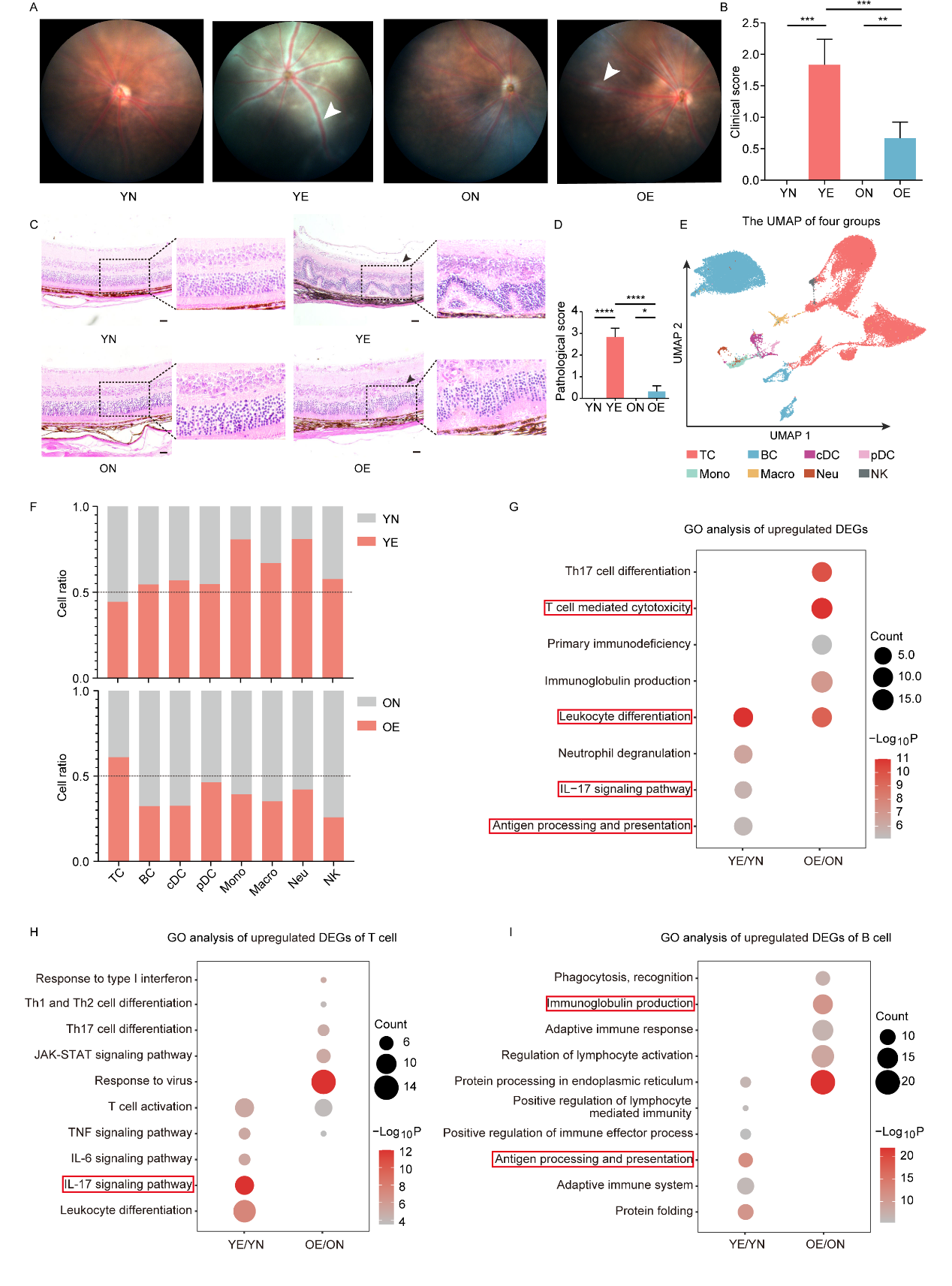
To explore the impact of aging on autoimmune diseases, this study developed EAU model and observed that the EAU symptoms were much milder in the old mice (Figure 2A-D). Utilizing scRNA-seq, researchers found a higher proportion of Th17 cells in the old mice. However, GO analysis revealed that compared to the upregulated IL-17 signaling in young EAU mice, old EAU mice exhibited an enriched antibody-producing pathway (Figure 2G-I). The above findings suggested the functional changes in the Th17 cells with aging (Figure 2).

Figure 2. Aging weakened the EAU
Via analyzing the ligand-receptor pairs, researchers observed loss of GM-CSF and its receptors in the old mice (Figure. 3A, G). Additionally, GM-CSF and its receptors were mainly located between Th17 cells and antigen-presenting cells (APCs) (Figure. 3H). Th17 cells are divided into pathogenic and non-pathogenic types and the secretion of GM-CSF is one of the markers of pathogenic Th17 cells. Therefore, researchers speculated that Th17 cells from old mice are deficient in GM-CSF secretion which resulted in lower pathogenicity, and validated this hypothesis by flow cytometry and immunofluorescence (Figure. 3).

Figure 3 Aging inhibited the intercellular interactions of GM-CSF and its receptors
This study further conducted in vitro experiments and adoptive transfer experiments to demonstrate that in the old mice, the deficient GM-CSF secretion of Th17 cells would reduce the IL-23 secretion by APCs. The reduced IL-23 secretion of APCs would in turn decrease GM-CSF secretion by Th17 cells, thus reducing their pathogenicity (Figrue 4).

Figure 4 Aging weakened Th17 pathogenicity
Collectively, the reduced effect of GM-CSF/IL-23/IL-23R positive feedback loop on Th17 cells might be one of the reasons for the low incidence of uveitis in the elderly. These findings provided novel insights into the distinctions of autoimmune diseases between different age groups and provided new targets for therapy of uveitis.
Wenru Su, professor of Zhongshan Ophthalmic Center, Sun Yat-sen University, Guanghui Liu and Jing Qu, professors of Institute of Zoology, Chinese Academy of Sciences, and Si Wang, professor of Xuanwu Hospital Capital Medical University are the joint corresponding authors. He Li, Lei Zhu, Rong Wang, and Lihui Xie from Zhongshan Ophthalmic Center, Sun Yat-sen University, Shuai Ma from Institute of Zoology, Chinese Academy of Sciences, Jie Ren and Weiqi Zhang from Beijing Institute of Genomics, Chinese Academy of Sciences are the co-first authors.
Link to the paper:
https://link.springer.com/article/10.1007/s13238-021-00882-3