Angew. Chem.: A Polarity-Sensitive Ratiometric Fluorescence Probe for Monitoring Changes in Lipid Droplets and Nucleus during Ferroptosis
Source: School of Chemistry
Edited by: Tan Rongyu, Wang Dongmei
Ferroptosis is a form of cell death associated with human disease. Dysregulated ferroptosis is associated with a variety of physiological and pathological processes, including degenerative diseases (i.e. Alzheimer), T-cell immunity, neurodegenerative diseases, and even cancer. Ferroptosis is a kind of cell death caused by excessive accumulation of lipid peroxides dependent on iron ions. Ferroptosis has unique characteristics in cell morphology, biological characteristics and mechanism regulation and is obviously different from apoptosis. Lipid metabolism plays an important role in the occurrence of ferroptosis, and ROS related lipid peroxidation accumulation can affect the structure, polarity and other physical and chemical properties of suborganelles such as lipid droplets (LDs). Therefore, it is of great significance to design polar-responsive probes to monitor the physical and chemical properties of lipid droplets and other suborganelles during ferroptosis process in real time, so as to further study the ferroptosis mechanism.

Figure 1. A) The structure and design strategy of CQPP; B) Schematic representation of D-π-A compounds.
Recently, the research team of Professor Zong-Wan Mao at Sun Yat-sen University and the research team of Professor Bin Liu at National University of Singapore have developed an LD/nucleus dual-targeted ratiometric fluorescent probe, CQPP, through regulating the electron donor and receptor of the fluorescent probe structure and combining with the lipotropy and the nucleic acid binding ability of the probe, for monitoring the polarity of the cell microenvironment.

Figure 2. Photophysical properties of CQPP itself and its interactions with DNA.
The probe shows very sensitive ratiometric fluorescence emission and fluorescence lifetime signal changes to environmental polarity. Meanwhile, because of the introduction of quinolinium group which can bind to nucleic acids, CQPP also shows sensitivity of the near infrared fluorescence turn-on and fluorescence lifetime enhancement to nucleic acids.

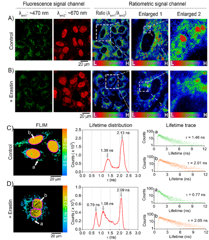
Figure 3. Application of CQPP to monitoring of polarity change in ferroptosis.
Cell imaging experiments showed that the probe CQPP could effectively enter cells and emit distinguishable green and red fluorescence signals in lipid droplets and nuclei, respectively. Using nucleus imaging as a reference, CQPP was applied to report the increase in LD polarity and the homogenization of polarity between LDs and cytoplasm in the ferroptosis model treated with erastin or RSL3 (ferroptosis inducer) by fluorescence lifetime imaging (FLIM). At the same time, due to the good affinity of CQPP to nucleic acids, CQPP can further distinguish the difference between ferroptosis and apoptosis by analyzing the difference of fluorescence lifetime between lipid droplets and nuclei. This work is significant for the study of cell morphology and mechanism of ferroptosis, and will provide some theoretical guidance for the treatment of ferroptosis -related diseases.
The research results have been published in
Angewandte Chemie International Edition,with the title “A Polarity-Sensitive Ratiometric Fluorescence Probe for Monitoring Changes in Lipid Droplets and Nucleus during Ferroptosis”. Kang-Nan Wang (Sun Yat-sen University) and Liu-Yi Liu (Sun Yat-sen University) are the first author. Professor Zong-Wan Mao (Sun Yat-sen University) and Professor Bin-Liu (National University of Singapore) are the corresponding authors. This work was supported by the National Natural Science Foundation of China and the Natural Science Foundation of Guangdong Province.
Link to the paper:
https://onlinelibrary.wiley.com/doi/abs/10.1002/anie.202104163